Вариант 2 Контрольная работа 5 ГДЗ Контрольные Крайнева Виленкин 5 класс (Математика)

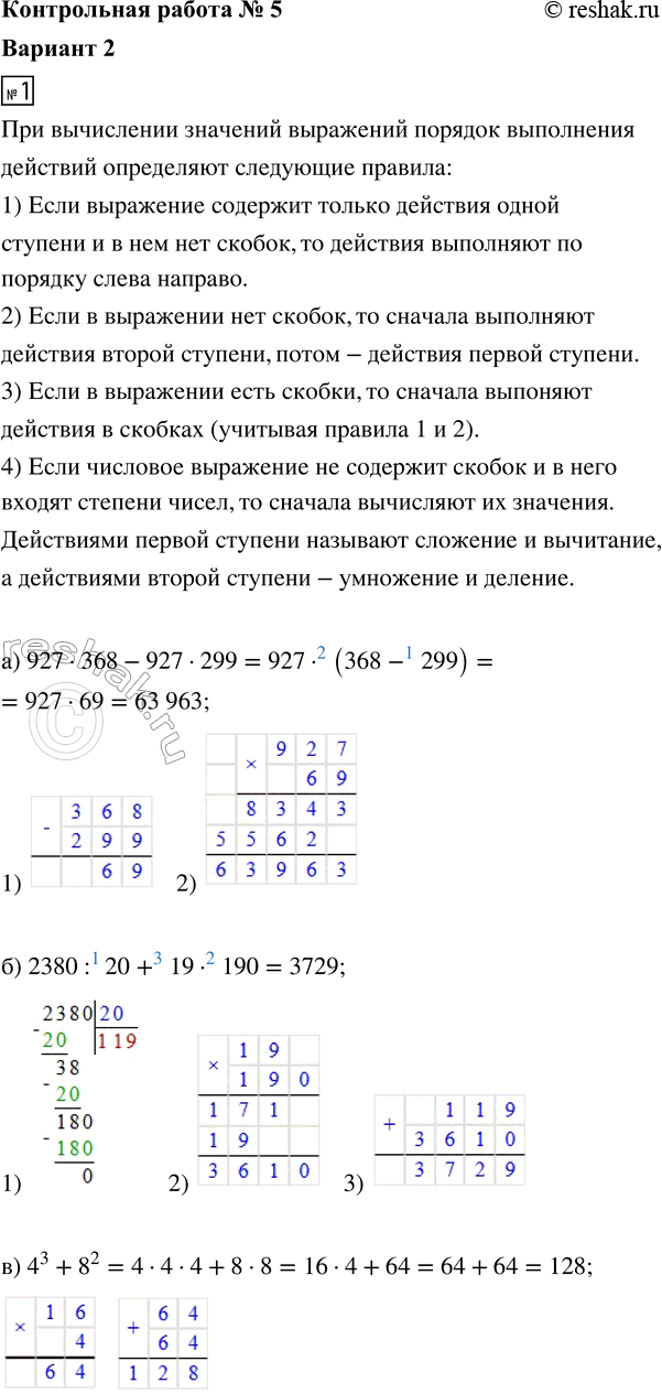
Изображение 1. Найдите значение выражения:а) 927 · 368 - 927 · 299;б) 2380 : 20 + 19 · 190;в) 4^3 + 8^2.2. Решите уравнение:а) 6х + 18 = 582;   б) 51 = 4х - х3....
Дополнительное изображение

Рассмотрим вариант решения задания из учебника Крайнева, Виленкин 5 класс, Просвещение:
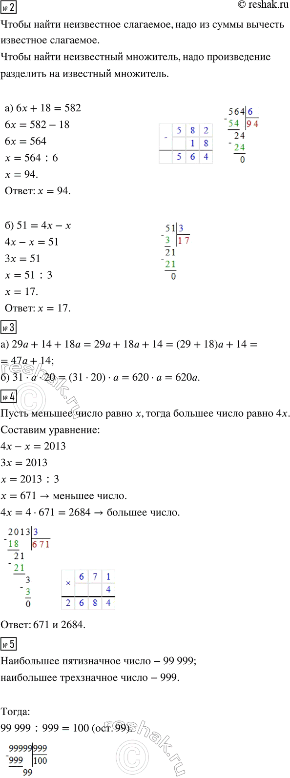
1. Найдите значение выражения:
а) 927 · 368 - 927 · 299;
б) 2380 : 20 + 19 · 190;
в) 4^3 + 8^2.
2. Решите уравнение:
а) 6х + 18 = 582; б) 51 = 4х - х
3. Упростите выражение:
а) 29а + 14 + 18а; б) 31 · а · 2.
4. Решите задачу с помощью уравнения:
Разность двух чисел равна 2013, и одно из них в 4 раза меньше другого. Найдите эти числа.
5. Выполните деление с остатком наибольшего пятизначного числа на наибольшее трёхзначное число.
*Цитирирование задания со ссылкой на учебник производится исключительно в учебных целях для лучшего понимания разбора решения задания.
*размещая тексты в комментариях ниже, вы автоматически соглашаетесь с пользовательским соглашением