Демонстрационная контрольная КР-3 ГДЗ Контрольные Крайнева Виленкин 6 класс (Математика)

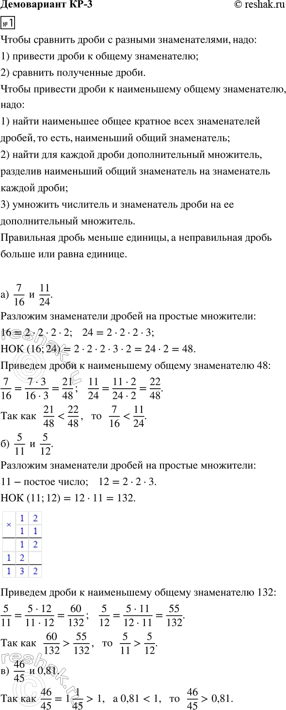
Изображение 1. Сравните числа:а) 7/16 и 11/24;   б) 5/11 и 5/12;   в) 46/45 и 0,81.2. Найдите значение выражения:а) 17/60 - 7/30 + 1/40;   в) 10 - 4 6/13;        д) 6 1/6 - 3...
Дополнительное изображение
Дополнительное изображение

Рассмотрим вариант решения задания из учебника Крайнева, Виленкин 6 класс, Просвещение:
1. Сравните числа:
а) 7/16 и 11/24; б) 5/11 и 5/12; в) 46/45 и 0,81.
2. Найдите значение выражения:
а) 17/60 - 7/30 + 1/40; в) 10 - 4 6/13; д) 6 1/6 - 3 4/9.
б) 1 3/4 + 2 5/6; г) 3 4/15 + 5 11/12;
3. Фермер рассчитывал собрать 3 3/8 т пшеницы и 2 5/6 т гречихи. Однако из-за засухи он собрал на 1 1/4 т зерна меньше, чем предполагал. Сколько всего тонн зерна собрал фермер?
4. Решите уравнение: а) a + 3 7/9 = 6 5/12; б) 2,75 · (c - 5,03) = 4,95.
*Цитирирование задания со ссылкой на учебник производится исключительно в учебных целях для лучшего понимания разбора решения задания.
*размещая тексты в комментариях ниже, вы автоматически соглашаетесь с пользовательским соглашением