Вариант 4 Итоговая контрольная работа ГДЗ Контрольные Крайнева Виленкин 6 класс (Математика)

Изображение 1. Найдите значение выражения53 : 3 8/15 - 15,8 + 1 5/11.2. Решите уравнение:а) 4,2y + 0,95 = 2,7y - 59,8;б) 5 3/4 : 4 1/8 = b : 3,3.3. Постройте треугольник...
Дополнительное изображение
Дополнительное изображение

Рассмотрим вариант решения задания из учебника Крайнева, Виленкин 6 класс, Просвещение:
1. Найдите значение выражения
53 : 3 8/15 - 15,8 + 1 5/11.
2. Решите уравнение:
а) 4,2y + 0,95 = 2,7y - 59,8;
б) 5 3/4 : 4 1/8 = b : 3,3.
3. Постройте треугольник DEF, если D(-6; 1), Е(3; -2), F(1; 3). Запишите координаты точек пересечения большей стороны этого треугольника с осями координат.
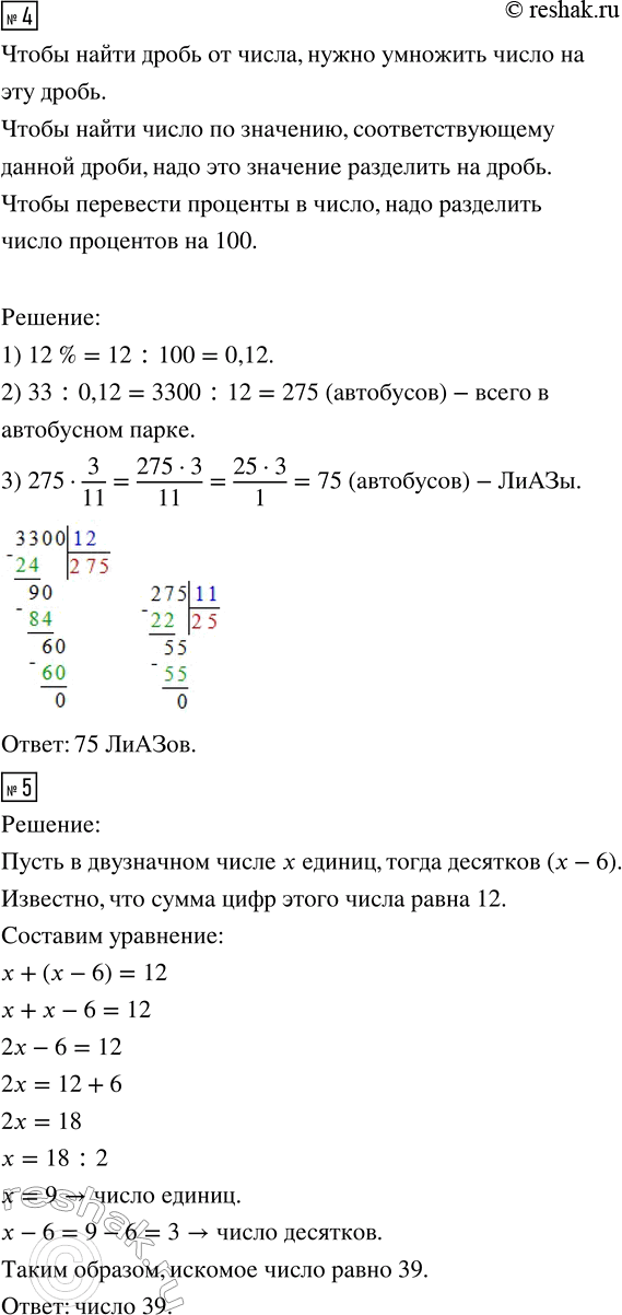
4. В автобусном парке 12 % всех автобусов составляют ПАЗы,а 3/11 — ЛиАЗы. Сколько ЛиАЗов в автобусном парке, если ПАЗов 33?
5. В двузначном натуральном числе сумма цифр равна 12. Число десятков на 6 меньше числа единиц. Найдите это число.
*Цитирирование задания со ссылкой на учебник производится исключительно в учебных целях для лучшего понимания разбора решения задания.
*размещая тексты в комментариях ниже, вы автоматически соглашаетесь с пользовательским соглашением