Демонстрационная контрольная КР-5 ГДЗ Контрольные Крайнева Виленкин 6 класс (Математика)

Изображение 1. Найдите значение выражения:а) 4 1/6 : 2 2/9;   б) (3 8/9)/(3 4/15);   в) 2,6/15,6;   г) 1,69/(2 3/5).2. Продали 10/11 количества всей моркови, имеющегося в...
Дополнительное изображение

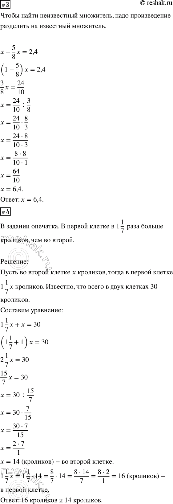
Рассмотрим вариант решения задания из учебника Крайнева, Виленкин 6 класс, Просвещение:
1. Найдите значение выражения:
а) 4 1/6 : 2 2/9; б) (3 8/9)/(3 4/15); в) 2,6/15,6; г) 1,69/(2 3/5).
2. Продали 10/11 количества всей моркови, имеющегося в магазине, что составило 220 кг. Сколько килограммов моркови было в магазине?
3. Решите уравнение х - 5/8 х = 2,4.
4. В двух клетках 30 кроликов. В первой клетке в 1 1/4 раза больше кроликов, чем во второй. Сколько кроликов в каждой клетке?
*Цитирирование задания со ссылкой на учебник производится исключительно в учебных целях для лучшего понимания разбора решения задания.
*размещая тексты в комментариях ниже, вы автоматически соглашаетесь с пользовательским соглашением