Вариант 3 Итоговая контрольная работа ГДЗ Контрольные Крайнева Виленкин 6 класс (Математика)

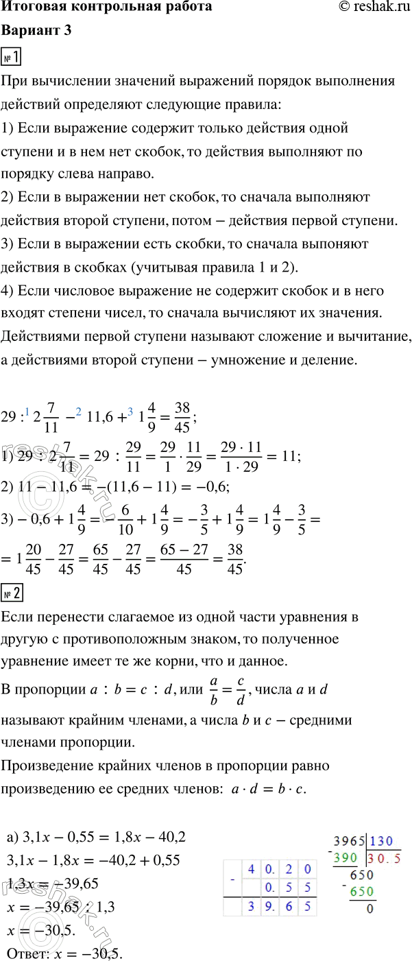
Изображение 1. Найдите значение выражения29 : 2 7/11 - 11,6 + 1 4/9.2. Решите уравнение:а) 3,1x - 0,55 = 1,8x - 40,2;б) 4 5/6 : 2 1/3 = 2,9 : a.3. Постройте треугольник...
Дополнительное изображение
Дополнительное изображение

Рассмотрим вариант решения задания из учебника Крайнева, Виленкин 6 класс, Просвещение:
1. Найдите значение выражения
29 : 2 7/11 - 11,6 + 1 4/9.
2. Решите уравнение:
а) 3,1x - 0,55 = 1,8x - 40,2;
б) 4 5/6 : 2 1/3 = 2,9 : a.
3. Постройте треугольник АВС, если А(-1; 2), В(-2; -3), С(6; 1). Запишите координаты точек пересечения большей стороны этого треугольника с осями координат.
4. Туристы в первый день прошли 16 % всего пути, во второй день проплыли по реке на плоту 2/9 всего пути. Какой путь проделали туристы во второй день, если в первый они прошли 18 км?
5. В двузначном натуральном числе сумма цифр равна 14. Число десятков на 4 больше числа единиц. Найдите это число.
*Цитирирование задания со ссылкой на учебник производится исключительно в учебных целях для лучшего понимания разбора решения задания.
*размещая тексты в комментариях ниже, вы автоматически соглашаетесь с пользовательским соглашением