Демонстрационная контрольная КР-6 ГДЗ Контрольные Крайнева Виленкин 6 класс (Математика)

Изображение 1. Решите уравнениеa : 1 5/8 = 2 7/9 : 1 29/36. 2. Пешеход первую часть пути прошёл за 3,2 ч, а вторую — за 1,8 ч. Во сколько раз меньше времени израсходовано на...
Дополнительное изображение

Рассмотрим вариант решения задания из учебника Крайнева, Виленкин 6 класс, Просвещение:
1. Решите уравнение
a : 1 5/8 = 2 7/9 : 1 29/36.
2. Пешеход первую часть пути прошёл за 3,2 ч, а вторую — за 1,8 ч. Во сколько раз меньше времени израсходовано на вторую часть пути, чем на первую? Сколько процентов всего времени движения затрачено на вторую часть пути?
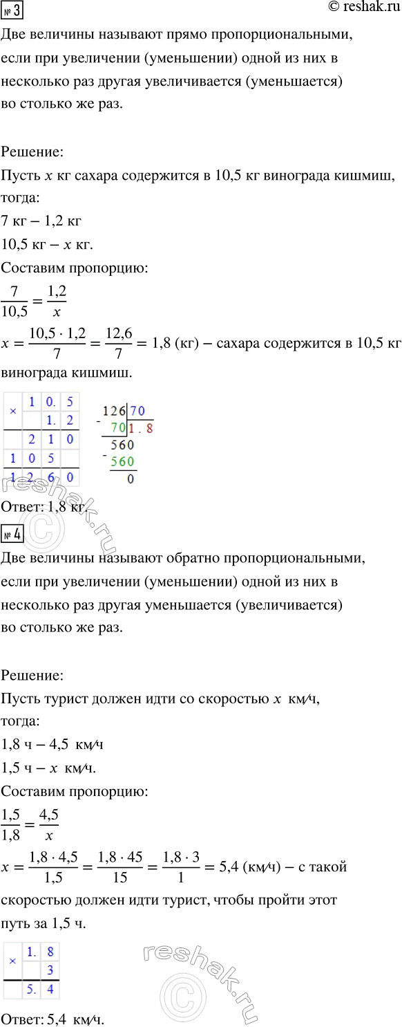
3. В 7 кг винограда кишмиш содержится 1,2 кг сахара. Сколько сахара содержится в 10,5 кг винограда кишмиш?
4. Турист прошёл путь от пункта А до пункта В за 1,8 ч со скоростью 4,5 км/ч. С какой скоростью должен был идти турист, чтобы пройти этот путь за 1,5 ч?
*Цитирирование задания со ссылкой на учебник производится исключительно в учебных целях для лучшего понимания разбора решения задания.
*размещая тексты в комментариях ниже, вы автоматически соглашаетесь с пользовательским соглашением