Демонстрационная контрольная КР-7 ГДЗ Контрольные Крайнева Виленкин 6 класс (Математика)

Изображение 1. На карте расстояние от посёлка до озера равно 3,6 см. Масштаб карты 1 : 10 000. Найдите это расстояние на местности.2. Диаметр окружности равен 35 см. Вычислите...
Дополнительное изображение

Рассмотрим вариант решения задания из учебника Крайнева, Виленкин 6 класс, Просвещение:
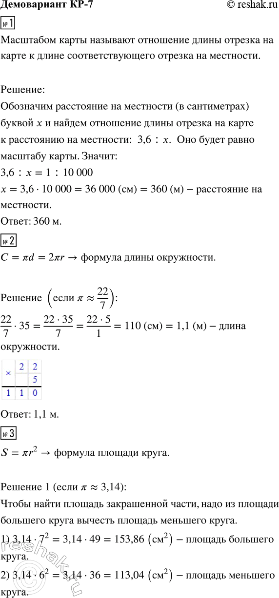
1. На карте расстояние от посёлка до озера равно 3,6 см. Масштаб карты 1 : 10 000. Найдите это расстояние на местности.
2. Диаметр окружности равен 35 см. Вычислите длину окружности (? ? 22/7).
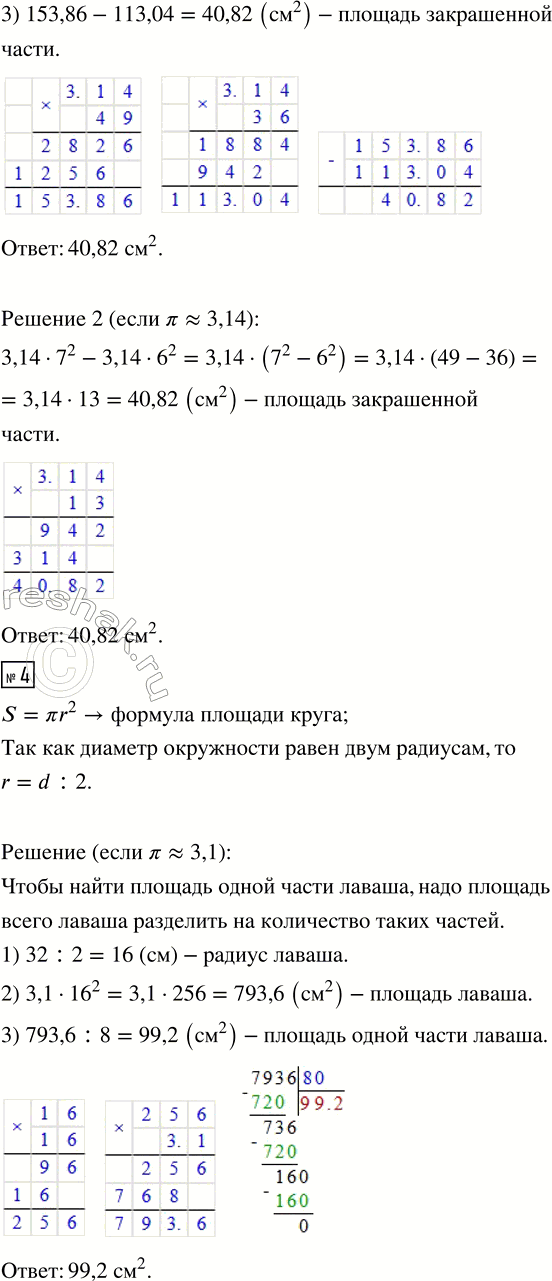
3. Даны две окружности радиусами 6 и 7 см (см. рис.). Вычислите площадь закрашенной части. Число ? округлите до сотых.
4. Лист круглого тонкого лаваша диаметром 32 см разделили на 8 равных по площади частей. Найдите площадь одной части лаваша. Число ? округлите до десятых.
*Цитирирование задания со ссылкой на учебник производится исключительно в учебных целях для лучшего понимания разбора решения задания.
*размещая тексты в комментариях ниже, вы автоматически соглашаетесь с пользовательским соглашением