Упр.853 ГДЗ Мерзляк 9 класс (Алгебра)
Решение #1 (Учебник 2024)
Решение #2 (Учебник 2024)
Решение #3 (Учебник 2021)
Решение #4 (Учебник 2021)

Рассмотрим вариант решения задания из учебника Мерзляк, Полонская, Якир 9 класс, Просвещение:
Пусть Sn — сумма n первых членов арифметической прогрессии (an).
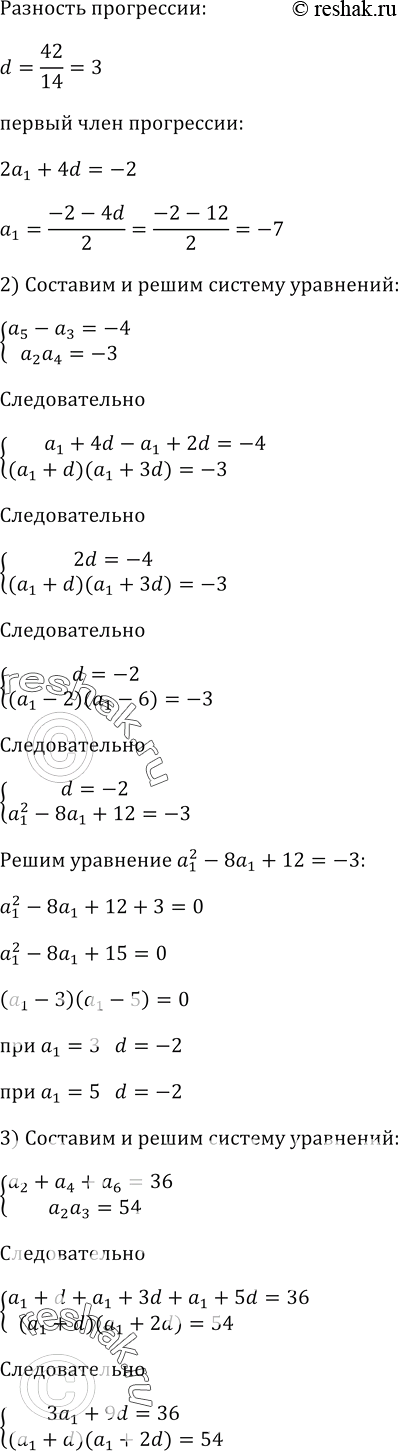
Найдите первый член и разность прогрессии, если:
1) а3 + а5 + а8 = 18 и а2 + а4 = -2;
2) а5 - а3 = -4 и а2 а4 = -3;
3) а2 + а4 + a6 = 36 и а2 а3 = 54;
4) S5 - S2 - а5 = 0,1 и а7 + S4 = 0,1;
5) S4 = 9 и S6 = 22,5.
Между числами 80 и 5 вставьте три таких числа, чтобы они вместе с данными числами образовали геометрическую прогрессию.
Похожие решебники
Популярные решебники 9 класс Все решебники
*размещая тексты в комментариях ниже, вы автоматически соглашаетесь с пользовательским соглашением