Упр.849 ГДЗ Мерзляк 9 класс (Алгебра)
Решение #1 (Учебник 2024)
Решение #2 (Учебник 2021)
Решение #3 (Учебник 2021)

Рассмотрим вариант решения задания из учебника Мерзляк, Полонская, Якир 9 класс, Просвещение:
Докажите, что если числа а, b и с являются последовательными членами арифметической прогрессии, то значения выражений а^2 + ab + b^2, а^2 + ас + с^2, b^2 + bс + с^2 также являются последовательными членами некоторой арифметической прогрессии.
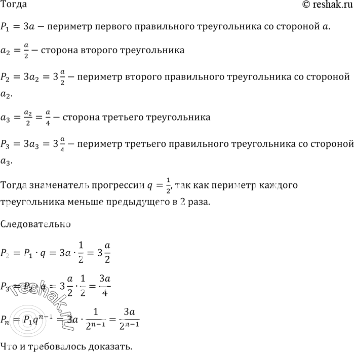
В правильный треугольник со стороной а последовательно вписаны треугольники так, что вершины каждого следующего треугольника являются серединами сторон предыдущего (рис. 103).
Докажите, что периметры этих треугольников образуют геометрическую прогрессию, и запишите формулу n-го члена этой прогрессии.
Похожие решебники
Популярные решебники 9 класс Все решебники
*размещая тексты в комментариях ниже, вы автоматически соглашаетесь с пользовательским соглашением