Упр.850 ГДЗ Мерзляк 9 класс (Алгебра)
Решение #1 (Учебник 2024)
Решение #2 (Учебник 2024)
Решение #3 (Учебник 2021)
Решение #4 (Учебник 2021)

Рассмотрим вариант решения задания из учебника Мерзляк, Полонская, Якир 9 класс, Просвещение:
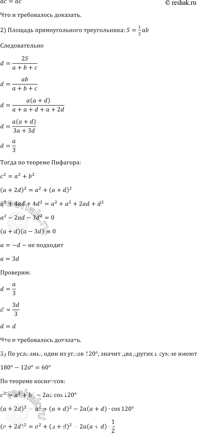
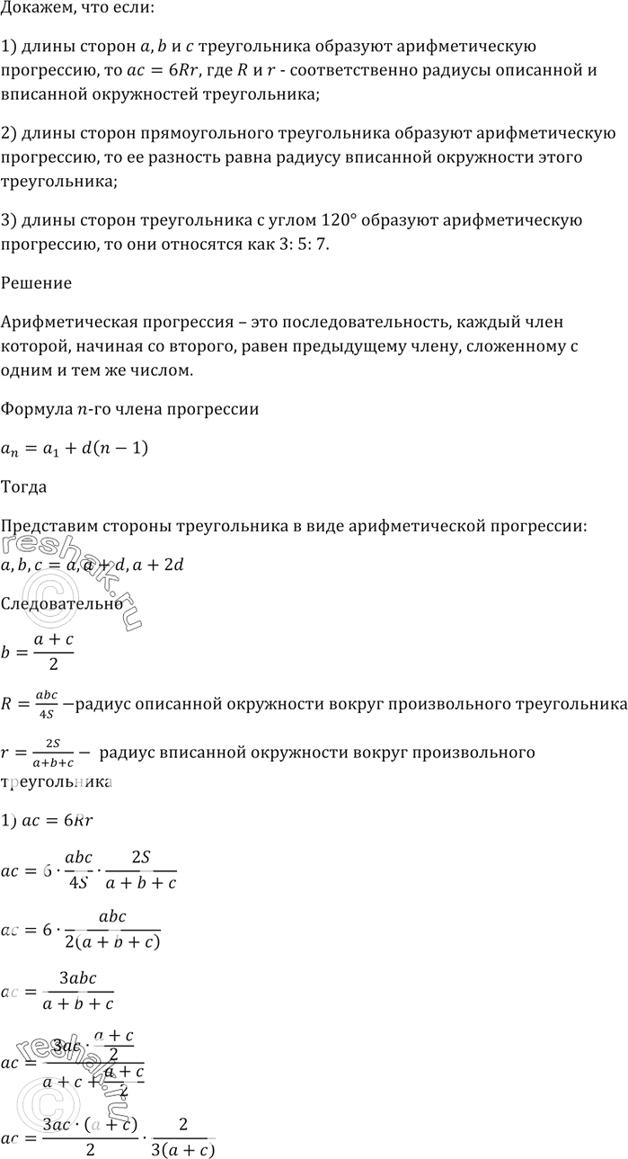
Докажите, что если:
1) длины сторон а, b и с треугольника образуют арифметическую прогрессию, то ас = 6Rr, где R и r — соответственно радиусы описанной и вписанной окружностей треугольника;
2) длины сторон прямоугольного треугольника образуют арифметическую прогрессию, то её разность равна радиусу вписанной окружности этого треугольника;
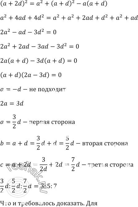
3) длины сторон треугольника с углом 120° образуют арифметическую прогрессию, то они относятся как 3:5:7.
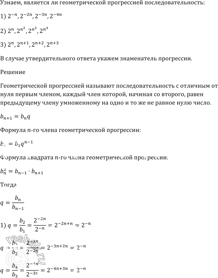
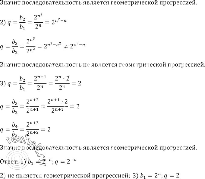
Является ли геометрической прогрессией последовательность:
1) 2^-n, 2^-2n, 2^-3n, 2^-4n;
2) 2^n, 2^n^2, 2^n^3, 2^n^4;
3) 2^n, 2^(n + 1), 2^(n + 2), 2^(n + 3)?
В случае утвердительного ответа укажите знаменатель прогрессии.
Похожие решебники
Популярные решебники 9 класс Все решебники
*размещая тексты в комментариях ниже, вы автоматически соглашаетесь с пользовательским соглашением