Упр.847 ГДЗ Мерзляк 9 класс (Алгебра)
Решение #1 (Учебник 2024)
Решение #2 (Учебник 2024)
Решение #3 (Учебник 2021)
Решение #4 (Учебник 2021)

Рассмотрим вариант решения задания из учебника Мерзляк, Полонская, Якир 9 класс, Просвещение:
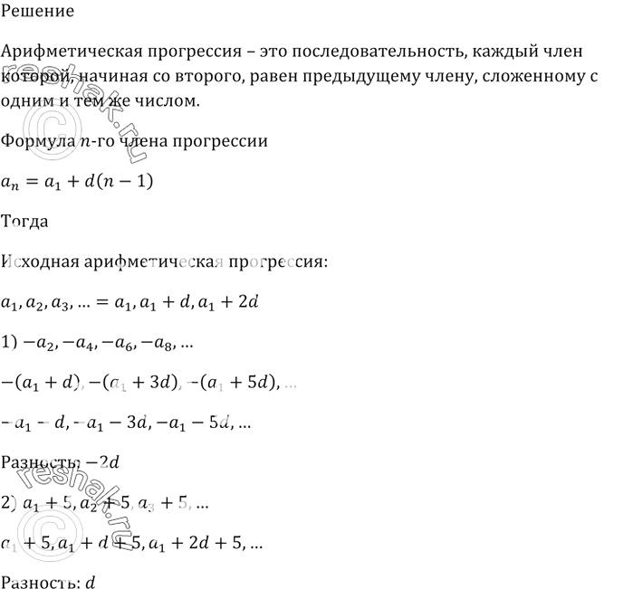
Известно, что бесконечная последовательность a1, a2, a3, ... является арифметической прогрессией с разностью d не= 0.
Является ли арифметической прогрессией последовательность:
1) -a2, -a4, -a6, -a8, ...;
2) а1 + 5, а2 + 5, а3 + 5, ...;
3) 1 - а1, 1 - a2, 1 - a3, ...;
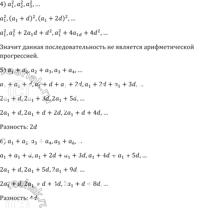
4) а1^2, а2^2, а3^2, ...;
5) a1 + a2, a2 + a3, a3 + a4, ...;
6) а1 + а2, а3 + а4, а5 + a6, ...?
В случае утвердительного ответа укажите, чему равна разность прогрессии.
Третий член геометрической прогрессии равен 3. Найдите произведение пяти первых членов этой прогрессии.
Похожие решебники
Популярные решебники 9 класс Все решебники
*размещая тексты в комментариях ниже, вы автоматически соглашаетесь с пользовательским соглашением