Упр.858 ГДЗ Мерзляк 9 класс (Алгебра)
Решение #1 (Учебник 2024)
Решение #2 (Учебник 2024)
Решение #3 (Учебник 2021)
Решение #4 (Учебник 2024)

Рассмотрим вариант решения задания из учебника Мерзляк, Полонская, Якир 9 класс, Просвещение:
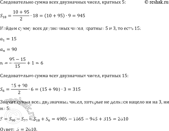
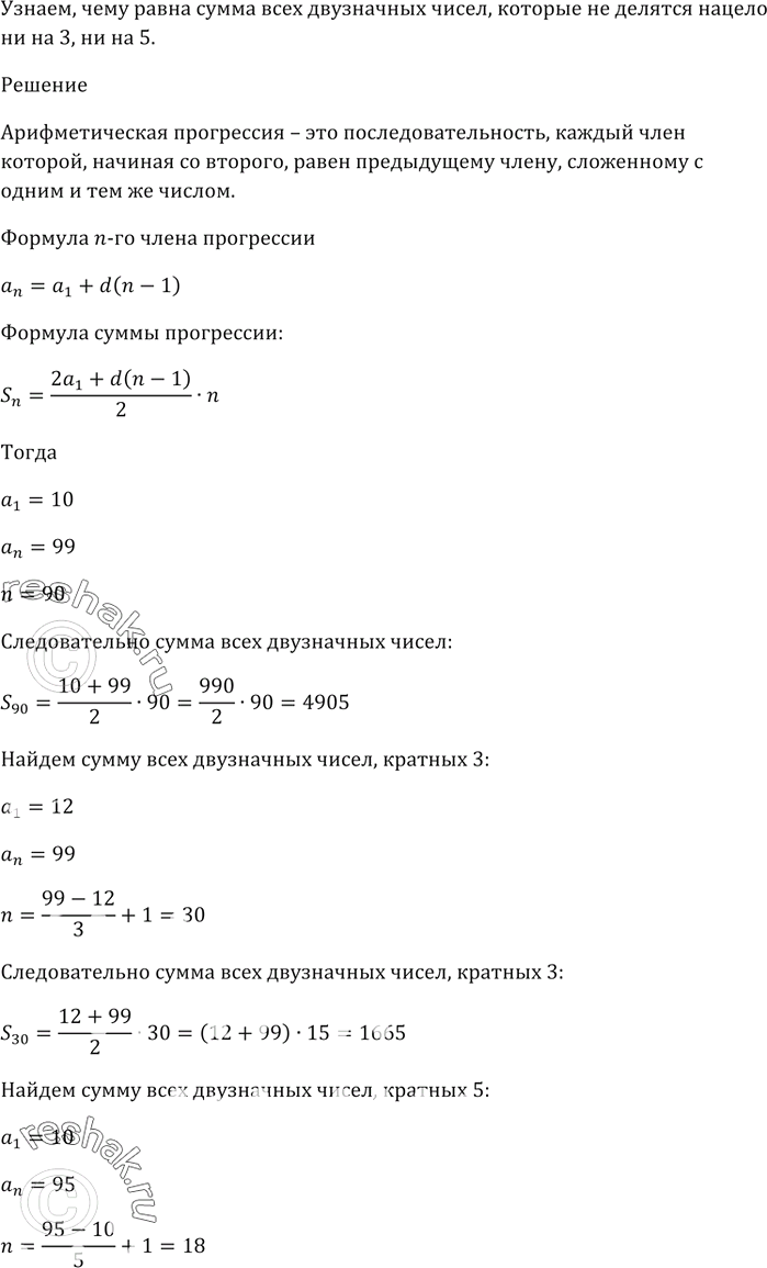
Чему равна сумма всех двузначных чисел, которые не делятся нацело ни на 3, ни на 5?
При каком значении х значения выражений х + 6, х + 2 и Зх - 4 будут последовательными членами геометрической прогрессии? Найдите члены этой прогрессии.
Похожие решебники
Популярные решебники 9 класс Все решебники
*К сожалению, временные проблемы с публикацией комментариев с мобильных устройств.