Упр.846 ГДЗ Мерзляк 9 класс (Алгебра)
Решение #1 (Учебник 2024)
Решение #2 (Учебник 2024)
Решение #3 (Учебник 2021)
Решение #4 (Учебник 2021)

Рассмотрим вариант решения задания из учебника Мерзляк, Полонская, Якир 9 класс, Просвещение:
Длины сторон прямоугольного треугольника образуют арифметическую прогрессию. Найдите катеты треугольника, если его гипотенуза равна 4 см.
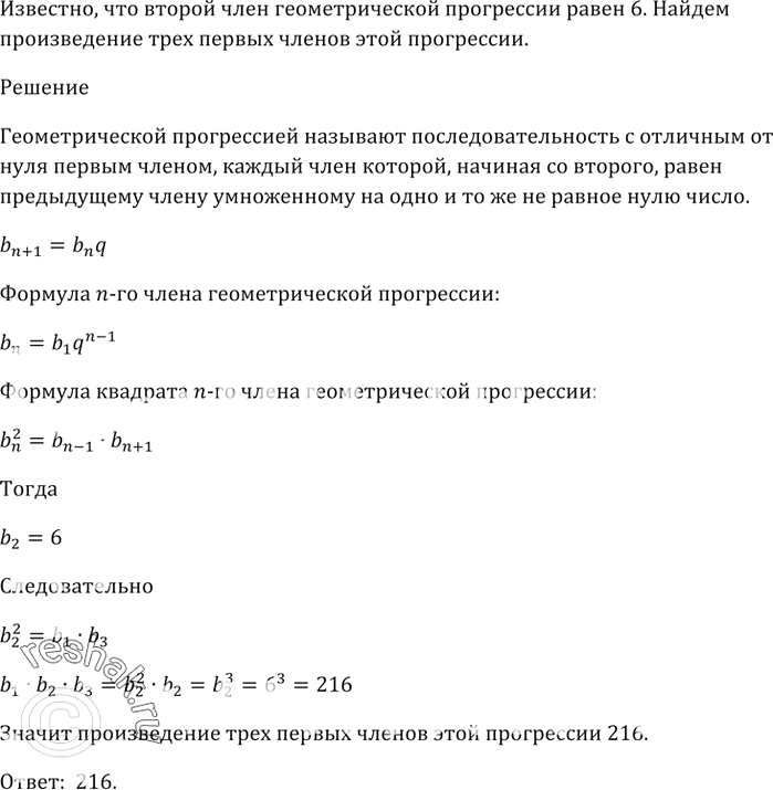
Второй член геометрической прогрессии равен 6. Найдите произведение трёх первых членов этой прогрессии.
Похожие решебники
Популярные решебники 9 класс Все решебники
*размещая тексты в комментариях ниже, вы автоматически соглашаетесь с пользовательским соглашением