Упр.843 ГДЗ Мерзляк 9 класс (Алгебра)
Решение #1 (Учебник 2024)
Решение #2 (Учебник 2024)
Решение #3 (Учебник 2021)
Решение #4 (Учебник 2024)

Рассмотрим вариант решения задания из учебника Мерзляк, Полонская, Якир 9 класс, Просвещение:
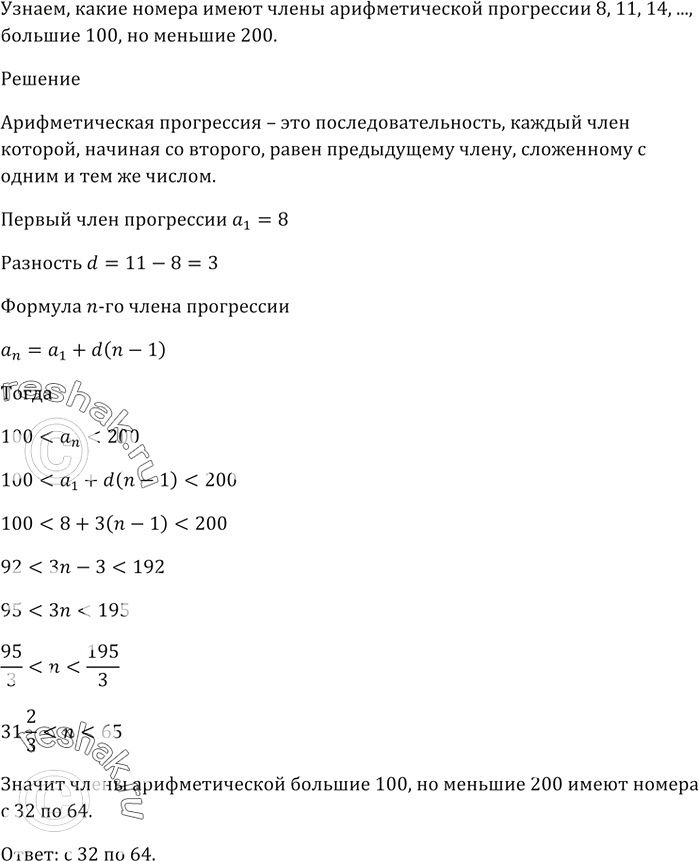
Какие номера имеют члены арифметической прогрессии 8, 11, 14, ..., большие 100, но меньшие 200?
Последовательность (bn) является геометрической прогрессией. Найдите:
1) b5, если b4 = 9, b6 = 25;
2) b20, если b19 = -3, b21 = -12;
3) b17, если b16 = 2, b18 = 10.
Похожие решебники
Популярные решебники 9 класс Все решебники
*К сожалению, временные проблемы с публикацией комментариев с мобильных устройств.