Задание 9 Параграф 83 ГДЗ Мякишев 10 класс (Физика)
Решение #1

Рассмотрим вариант решения задания из учебника Мякишев, Буховцев 10 класс, Просвещение:
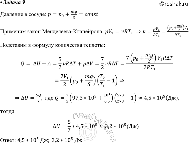
9. Водород, объём которого 1 м2, находится при 0 °С в цилиндрическом сосуде, закрытом сверху легко скользящим поршнем массой 1 т и площадью поперечного сечения 0,5 м2. Атмосферное давление 97,3 кПа. Какое количество теплоты потребуется на нагревание водорода до 300 °С? Определите изменение его внутренней энергии.
Похожие решебники
Популярные решебники 10 класс Все решебники
*К сожалению, временные проблемы с публикацией комментариев с мобильных устройств.