Задание ЕГЭ 3 Параграф 83 ГДЗ Мякишев 10 класс (Физика)
Решение #1

Рассмотрим вариант решения задания из учебника Мякишев, Буховцев 10 класс, Просвещение:
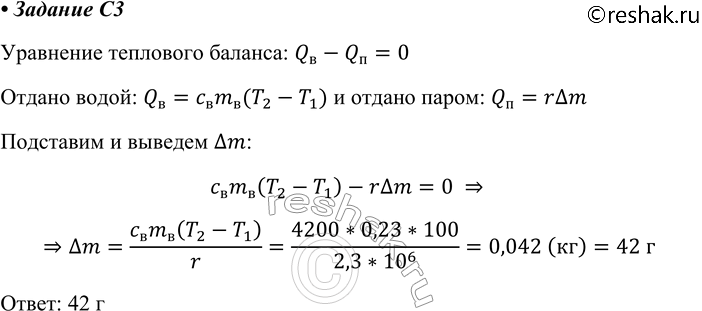
C3 В сосуд с водой опущена трубка. По трубке через воду пропускают пар при температуре 100 °С. Вначале масса воды увеличивается, но в некоторый момент, масса воды перестаёт увеличиваться, хотя пар по-прежнему пропускают. Первоначальная масса воды 230 г, а её первоначальная температура 0 °С. На сколько увеличилась масса воды? Удельная теплоёмкость воды 4200 Дж/(кг * К), удельная теплота парообразования воды 2300 кДж/кг.
Похожие решебники
Популярные решебники 10 класс Все решебники
*К сожалению, временные проблемы с публикацией комментариев с мобильных устройств.