Задание ЕГЭ 4 Параграф 83 ГДЗ Мякишев 10 класс (Физика)
Решение #1

Рассмотрим вариант решения задания из учебника Мякишев, Буховцев 10 класс, Просвещение:
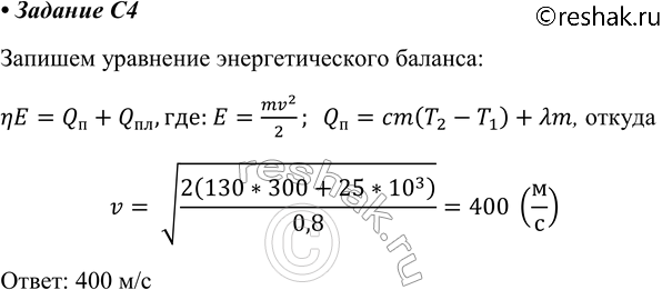
C4. При какой скорости пуля из свинца полностью расплавится при ударе о стенку, если 80 % её энергии будет затрачено на нагревание пули? Начальная температура пули 27 °С, температура плавления свинца 327 °С, удельная теплоёмкость 130 Дж/(кг * К), удельная теплота плавления 25 кДж/кг.
Похожие решебники
Популярные решебники 10 класс Все решебники
*К сожалению, временные проблемы с публикацией комментариев с мобильных устройств.