Упр.83 ГДЗ Мерзляк 9 класс (Алгебра)
Решение #1 (Учебник 2024)
Решение #2 (Учебник 2021)
Решение #3 (Учебник 2021)
Решение #4 (Учебник 2021)

Рассмотрим вариант решения задания из учебника Мерзляк, Полонская, Якир 9 класс, Просвещение:
Известно, что 2,6<v7<2,7. Оцените значение выражения:
1) 3v7; 2) -2v7; 3) v7+1,3; 4) 0,1v7+0,3.
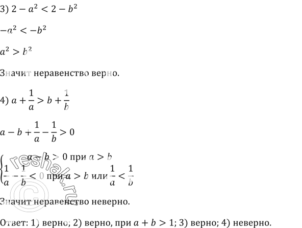
Известно, что b > 0 и а > b. Является ли верным при всех указанных значениях а и b неравенство:
1) а^2 + а > b^2 + b;
2) а^2 - а > b^2 - b;
3) 2 - а^2 < 2 - b^2;
4) а + 1/a > b + 1/b?
Похожие решебники
Популярные решебники 9 класс Все решебники
*размещая тексты в комментариях ниже, вы автоматически соглашаетесь с пользовательским соглашением