Упр.84 ГДЗ Мерзляк 9 класс (Алгебра)
Решение #1 (Учебник 2024)
Решение #2 (Учебник 2021)
Решение #3 (Учебник 2021)
Решение #4 (Учебник 2021)

Рассмотрим вариант решения задания из учебника Мерзляк, Полонская, Якир 9 класс, Просвещение:
Дано: 2<b<6. Оцените значение выражения:
1) 1/2b; 2) b-6; 3) 2b+5; 4) 4-b.
Докажите, что:
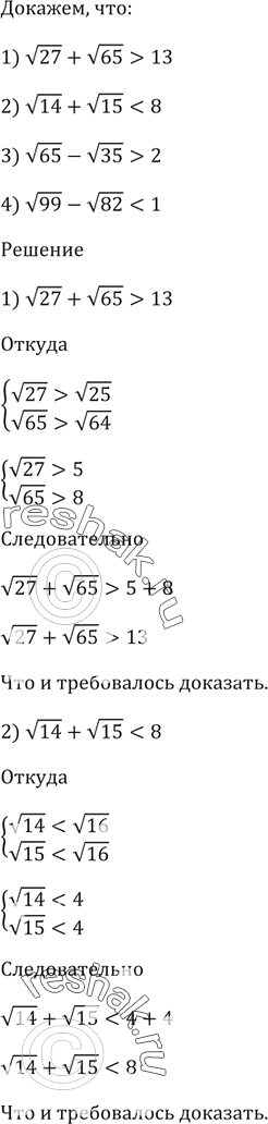
1) корень(27) + корень(65) > 13;
2) корень(14) + корень(15) < 8;
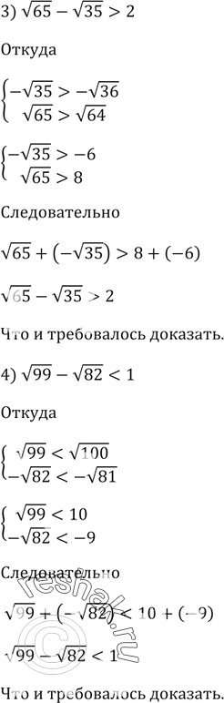
3) корень(65) - корень(35) > 2;
4) корень(99) - корень(82) < 1.
Похожие решебники
Популярные решебники 9 класс Все решебники
*размещая тексты в комментариях ниже, вы автоматически соглашаетесь с пользовательским соглашением