Упр.81 ГДЗ Мерзляк 9 класс (Алгебра)
Решение #1 (Учебник 2024)
Решение #2 (Учебник 2021)
Решение #3 (Учебник 2021)
Решение #4 (Учебник 2021)

Рассмотрим вариант решения задания из учебника Мерзляк, Полонская, Якир 9 класс, Просвещение:
Каждая школа района делегировала трёх своих учеников для участия в олимпиаде. Андрей, Пётр и Елена представляли лицей «Лидер».
Перед началом олимпиады всех участников выстроили в шеренгу и последовательно выдали номера участников.
Андрей заметил, что после него в шеренге стоит столько же участников, сколько до него.
Кроме того, Пётр и Елена оказались стоящими после Андрея и получили номера участников 19 и 28 соответственно. Сколько школ в этом районе?
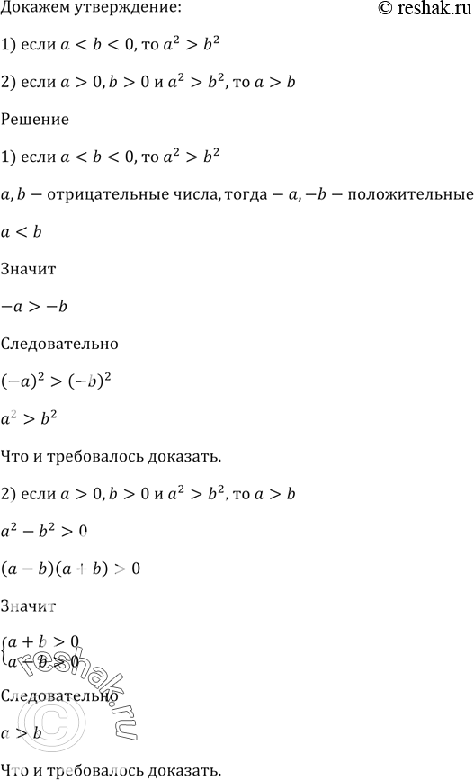
Докажите утверждение:
1) если а < b < 0, то а^2 > b^2;
2) если а > 0, b > 0 и а^2 > b^2, то а > b.
Похожие решебники
Популярные решебники 9 класс Все решебники
*размещая тексты в комментариях ниже, вы автоматически соглашаетесь с пользовательским соглашением