Упр.812 ГДЗ Мерзляк Полонский 7 класс (Алгебра)
Решение #1 (Учебник 2025)
Решение #2 (Учебник 2021)
Решение #3 (Учебник 2021)

Рассмотрим вариант решения задания из учебника Мерзляк, Полонская, Якир 7 класс, Вентана-Граф:
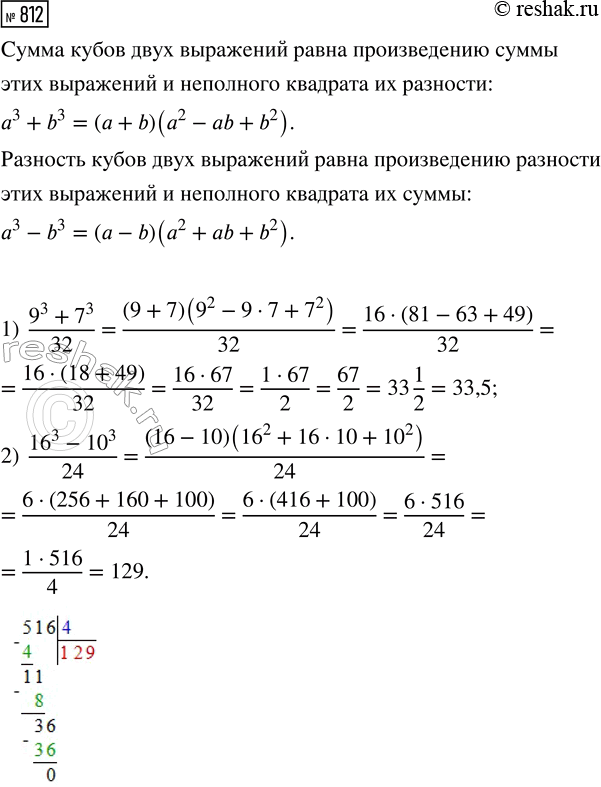
Найдите, используя формулу суммы кубов или формулу разности кубов, значение выражения:
1) (9^3 + 7^3)/32; 2) (16^3 - 10^3)/24.
Функция задана формулой у = х2 + 2х - 1. При каких значениях х значение функции равно удвоенному значению аргумента?
Похожие решебники
Популярные решебники 7 класс Все решебники
*К сожалению, временные проблемы с публикацией комментариев с мобильных устройств.