Упр.809 ГДЗ Мерзляк Полонский 7 класс (Алгебра)
Решение #1 (Учебник 2025)
Решение #2 (Учебник 2021)
Решение #3 (Учебник 2021)

Рассмотрим вариант решения задания из учебника Мерзляк, Полонская, Якир 7 класс, Вентана-Граф:
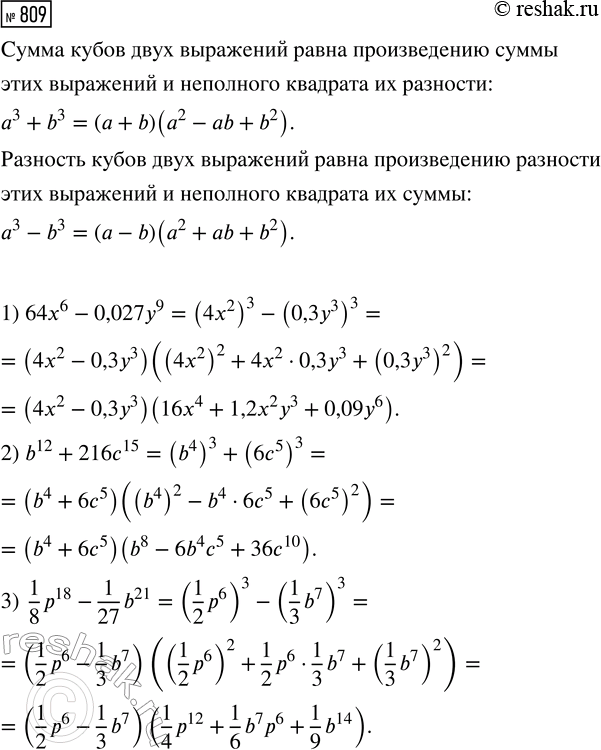
Завершите разложение на множители:
1) 64x^6 - 0,027y^9;
2) b^12 + 216c^15;
3) 1/8 p^18 - 1/27 b^21.
Функция задана таблично.
X 1 3 5 7 9
У 0,5 1,5 2,5 3,5 4,5
1) Какие числа составляют область определения этой функции?
2) Задайте эту функцию описательно и формулой.
Похожие решебники
Популярные решебники 7 класс Все решебники
*К сожалению, временные проблемы с публикацией комментариев с мобильных устройств.