Упр.763 ГДЗ Мерзляк Полонский 5 класс (Математика)
Решение #1 (Учебник 2024)
Решение #2 (Учебник 2019)
Решение #3 (Учебник 2019)

Рассмотрим вариант решения задания из учебника Мерзляк, Полонский, Якир 5 класс, Просвещение:
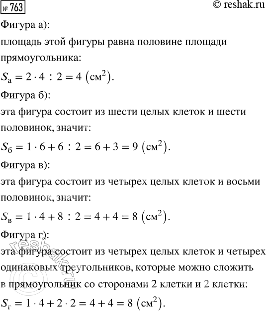
Считая, что длина стороны клетки равна 1 см, найдите площади фигур, изображённых на рисунке 176.
Запишите число 12 в виде дроби со знаменателем:
1) 1; 2) 5; 3) 23.
Черта дроби обозначает деление.
При этом числитель является делимым, а знаменатель – делителем.
Знаменатели (делители) даны.
Необходимо узнать, какие числа нужно написать в числители.
Их можно найти как неизвестное делимое.
1) 12=x/1
12=x:1
Для удобства напишем в обратном порядке.
x:1=12
x – неизвестное делимое.
Для того, чтобы его найти, надо частное умножить на делитель.
x=12•1
x=12
12=12/1
Аналогично выполним остальные пункты.
2) 12=x/5
12=x:5
x:5=12
x=12•5
x=60
12=60/5
3) 12=x/23
12=x:23
x:23=12
x=12•23
x=276
12=276/23
Похожие решебники
Популярные решебники 5 класс Все решебники
*размещая тексты в комментариях ниже, вы автоматически соглашаетесь с пользовательским соглашением