Упр.762 ГДЗ Мерзляк Полонский 5 класс (Математика)
Решение #1 (Учебник 2024)
Решение #2 (Учебник 2019)
Решение #3 (Учебник 2019)

Рассмотрим вариант решения задания из учебника Мерзляк, Полонский, Якир 5 класс, Просвещение:
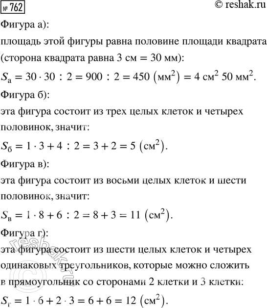
Считая, что длина стороны клетки равна 1 см, найдите площади фигур, изображённых на рисунке 175.
Запишите число 6 в виде дроби со знаменателем:
1) 1; 2) 4; 3) 19.
Черта дроби обозначает деление.
При этом числитель является делимым, а знаменатель – делителем.
Знаменатели (делители) даны.
Необходимо узнать, какие числа нужно написать в числители.
Их можно найти как неизвестное делимое.
1) 6=x/1
6=x:1
Для удобства напишем в обратном порядке.
x:1=6
x – неизвестное делимое.
Для того, чтобы его найти, надо частное умножить на делитель.
x=6•1
x=6
6=6/1
Аналогично выполним остальные пункты.
2) 6=x/4
6=x:4
x:4=6
x=6•4
x=24
6=24/4
3) 6=x/19
6=x:19
x:19=6
x=6•19
x=114
6=114/19
Похожие решебники
Популярные решебники 5 класс Все решебники
*К сожалению, временные проблемы с публикацией комментариев с мобильных устройств.