Упр.751 ГДЗ Мерзляк Полонский 7 класс (Алгебра)
Решение #1 (Учебник 2025)
Решение #2 (Учебник 2021)
Решение #3 (Учебник 2021)

Рассмотрим вариант решения задания из учебника Мерзляк, Полонская, Якир 7 класс, Вентана-Граф:
Представьте трёхчлен в виде квадрата двучлена:
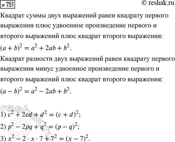
1) с^2 + 2cd + d^2; 2) р^2 - 2рq + q^2; 3) x^2 - 2 · x · 7 + 7^2.
Найдите координаты вершины квадрата со стороной 4, если две его стороны лежат на осях координат, а произведение координат одной из вершин — положительное число. Сколько решений имеет задача?
Похожие решебники
Популярные решебники 7 класс Все решебники
*К сожалению, временные проблемы с публикацией комментариев с мобильных устройств.