Упр.752 ГДЗ Мерзляк Полонский 7 класс (Алгебра)
Решение #1 (Учебник 2025)
Решение #2 (Учебник 2021)
Решение #3 (Учебник 2021)

Рассмотрим вариант решения задания из учебника Мерзляк, Полонская, Якир 7 класс, Вентана-Граф:
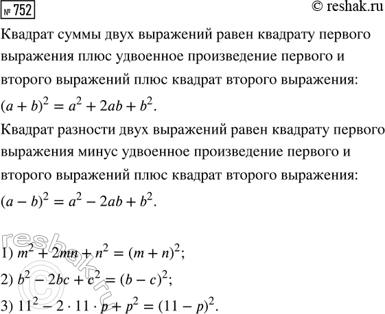
Разложите на множители многочлен:
1) m^2 + 2mn + n^2; 2) b^2 - 2bс + с^2; 3) 11^2 - 2 · 11 · р + р^2.
Пусть х1, х2, ..., х25 — некоторый набор натуральных чисел, а набор у1, у2, ..., у25 получен из него в результате перестановки некоторых чисел. Докажите, что значение выражения (x1 - у1)(х2 - y2)...(x25 - y25) является чётным числом.
Похожие решебники
Популярные решебники 7 класс Все решебники
*К сожалению, временные проблемы с публикацией комментариев с мобильных устройств.