Упр.717 ГДЗ Мерзляк 9 класс (Алгебра)
Решение #1 (Учебник 2024)
Решение #2 (Учебник 2024)
Решение #3 (Учебник 2021)
Решение #4 (Учебник 2021)

Рассмотрим вариант решения задания из учебника Мерзляк, Полонская, Якир 9 класс, Просвещение:
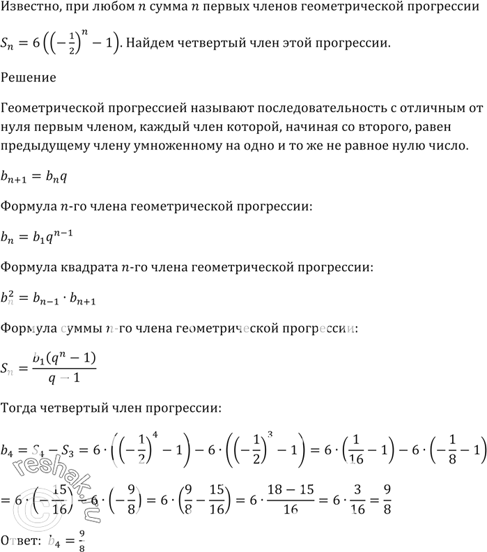
При любом n сумма n первых членов геометрической прогрессии
Sn = 6((-1/2)^n - 1).
Найдите четвёртый член этой прогрессии.
Первый член арифметической прогрессии (an) равен 4, а разность равна 0,4. Найдите:
1) a3;
2) a11;
3) a32.
Похожие решебники
Популярные решебники 9 класс Все решебники
*размещая тексты в комментариях ниже, вы автоматически соглашаетесь с пользовательским соглашением