Упр.720 ГДЗ Мерзляк 9 класс (Алгебра)
Решение #1 (Учебник 2024)
Решение #2 (Учебник 2024)
Решение #3 (Учебник 2021)
Решение #4 (Учебник 2021)

Рассмотрим вариант решения задания из учебника Мерзляк, Полонская, Якир 9 класс, Просвещение:
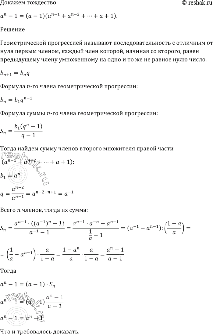
Докажите тождество а^n - 1 = (а - 1)(а^(n - 1) + а^(n - 2) + ... + а + 1).
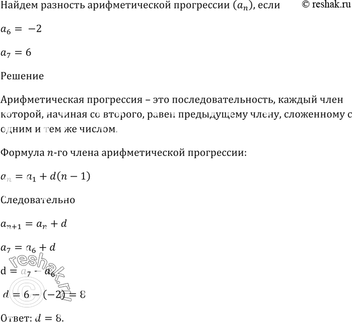
Чему равна разность арифметической прогрессии (an), если a6 = -2, a7 = 6?
Похожие решебники
Популярные решебники 9 класс Все решебники
*размещая тексты в комментариях ниже, вы автоматически соглашаетесь с пользовательским соглашением