Упр.711 ГДЗ Мерзляк 9 класс (Алгебра)
Решение #1 (Учебник 2024)
Решение #2 (Учебник 2024)
Решение #3 (Учебник 2021)
Решение #4 (Учебник 2021)

Рассмотрим вариант решения задания из учебника Мерзляк, Полонская, Якир 9 класс, Просвещение:
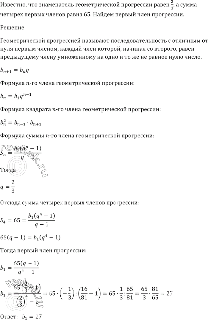
Знаменатель геометрической прогрессии равен 2/3, а сумма четырёх первых членов равна 65. Найдите первый член прогрессии
Рабочий планировал за некоторое время изготовить 160 деталей. Однако он закончил работу на 3 ч раньше, чем планировал, так как изготавливал на 12 деталей в час больше запланированного.
Сколько деталей в час изготавливал рабочий?
Похожие решебники
Популярные решебники 9 класс Все решебники
*размещая тексты в комментариях ниже, вы автоматически соглашаетесь с пользовательским соглашением