Упр.719 ГДЗ Мерзляк 9 класс (Алгебра)
Решение #1 (Учебник 2024)
Решение #2 (Учебник 2024)
Решение #3 (Учебник 2021)
Решение #4 (Учебник 2021)

Рассмотрим вариант решения задания из учебника Мерзляк, Полонская, Якир 9 класс, Просвещение:
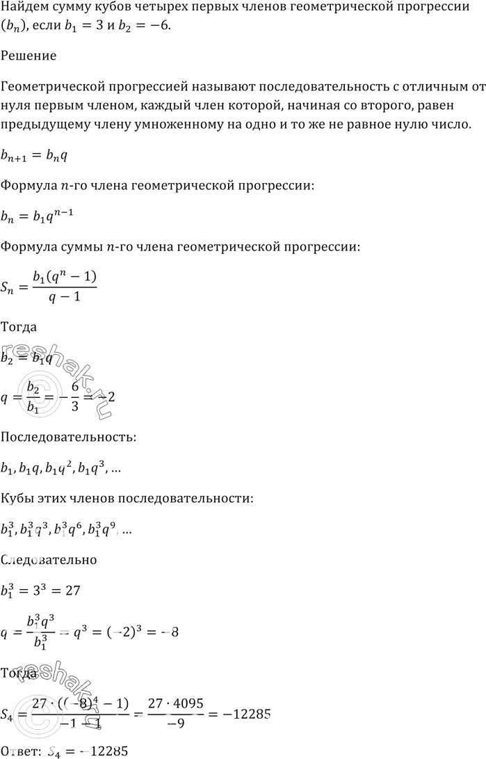
Найдите сумму кубов четырёх первых членов геометрической прогрессии (bn), если b1 = 3 и b2 = -6.
Найдите разность и двести первый член арифметической прогрессии
2,6; 2,9; 3,2; ... .
Похожие решебники
Популярные решебники 9 класс Все решебники
*размещая тексты в комментариях ниже, вы автоматически соглашаетесь с пользовательским соглашением