Упр.721 ГДЗ Мерзляк 9 класс (Алгебра)
Решение #1 (Учебник 2024)
Решение #2 (Учебник 2024)
Решение #3 (Учебник 2021)
Решение #4 (Учебник 2021)

Рассмотрим вариант решения задания из учебника Мерзляк, Полонская, Якир 9 класс, Просвещение:
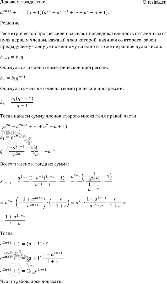
Докажите тождество a^(2n + 1) + 1 = (а + 1)(а^2n - а^(2n - 1) + ... + а^2 - а + 1).
Найдите разность арифметической прогрессии (an), если a8 = 3, a9 = -12.
Похожие решебники
Популярные решебники 9 класс Все решебники
*размещая тексты в комментариях ниже, вы автоматически соглашаетесь с пользовательским соглашением