Задание 1 Параграф 7 ГДЗ Мякишев 10 класс (Физика)
Решение #1

Рассмотрим вариант решения задания из учебника Мякишев, Буховцев 10 класс, Просвещение:
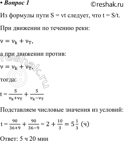
1. Скорость катера относительно воды равна 36 км/ч, а скорость течения равна 9 км/ч. На одном берегу реки находятся две пристани. Расстояние между ними равно 90 км. Какое время затратит катер на прохождение пути между пристанями по течению и обратно?
Похожие решебники
Популярные решебники 10 класс Все решебники
*К сожалению, временные проблемы с публикацией комментариев с мобильных устройств.