Задание ЕГЭ 2 Параграф 6 ГДЗ Мякишев 10 класс (Физика)
Решение #1

Рассмотрим вариант решения задания из учебника Мякишев, Буховцев 10 класс, Просвещение:
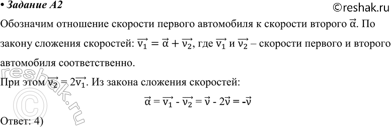
A2 Два автомобиля движутся в одном направлении по прямому шоссе. Скорость первого равна v, а скорость второго 2 v. Чему равна скорость первого автомобиля относительно второго?
1) 0
2) v
3) 2 v
4) -v
Похожие решебники
Популярные решебники 10 класс Все решебники
*К сожалению, временные проблемы с публикацией комментариев с мобильных устройств.