Задание 4 Параграф 7 ГДЗ Мякишев 10 класс (Физика)
Решение #1

Рассмотрим вариант решения задания из учебника Мякишев, Буховцев 10 класс, Просвещение:
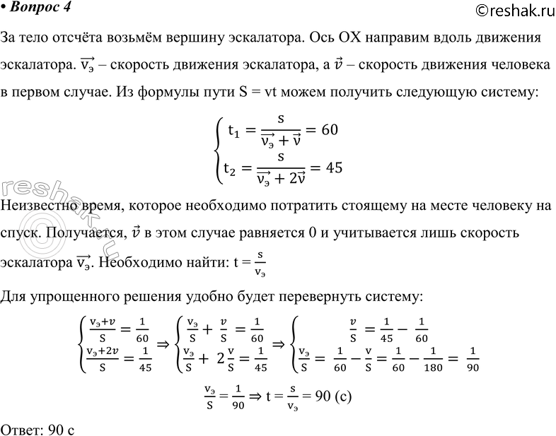
4. Эскалатор метро спускает идущего по нему человека вниз за 1 мин. Если человек идёт вдвое быстрее, то он спустится за 45 с. Сколько времени будет спускаться человек, стоящий на эскалаторе?
Похожие решебники
Популярные решебники 10 класс Все решебники
*К сожалению, временные проблемы с публикацией комментариев с мобильных устройств.