Задание ЕГЭ 1 Параграф 6 ГДЗ Мякишев 10 класс (Физика)
Решение #1

Рассмотрим вариант решения задания из учебника Мякишев, Буховцев 10 класс, Просвещение:
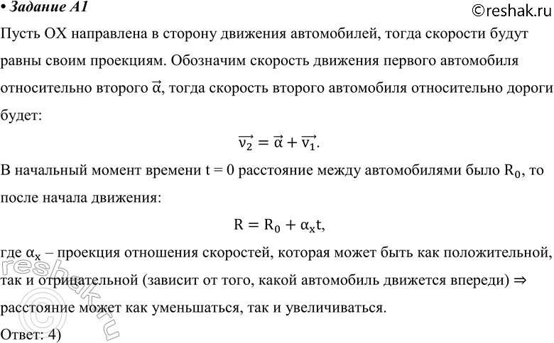
A1 Два автомобиля движутся по прямой дороге в одном направлении: один — со скоростью 50 км/ч, а другой — со скоростью 70 км/ч. При этом они
1) сближаются
2) удаляются
3) не изменяют расстояние друг от друга
4) могут сближаться, а могут удаляться
Похожие решебники
Популярные решебники 10 класс Все решебники
*К сожалению, временные проблемы с публикацией комментариев с мобильных устройств.