Упр.6.71 ГДЗ Дорофеев Суворова 7 класс (Алгебра)
Решение #1

Рассмотрим вариант решения задания из учебника Дорофеев, Суворова, Бунимович 7 класс, Просвещение:
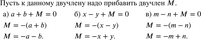
Какой двучлен надо прибавить к данному двучлену, чтобы в сумме получился 0:
а) а + b;
б) х - у;
в) m - n?
Популярные решебники 7 класс Все решебники
*К сожалению, временные проблемы с публикацией комментариев с мобильных устройств.