Упр.50.17 ГДЗ Мерзляк 10 класс Углубленный уровень (Алгебра)
Решение #1

Рассмотрим вариант решения задания из учебника Мерзляк, Номировский, Поляков 10 класс, Просвещение:
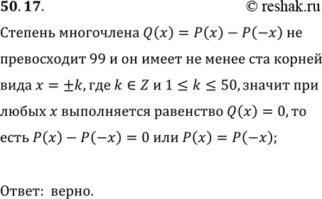
50.17. Степень многочлена P(x) равна 100. Известно, что P(-1)=P(1), P(-2)=P(2), ..., P(-50)=P(50). Верно ли, что для любого x?R выполняется равенство P(-x)=P(x)?
Похожие решебники
Популярные решебники 10 класс Все решебники
*размещая тексты в комментариях ниже, вы автоматически соглашаетесь с пользовательским соглашением