Упр.5.436 ГДЗ Виленкин Жохов 5 класс Часть 2, Просвещение (Математика)

Решение #1 (Учебник 2023)

Изображение Приведите к наименьшему общему знаменателю дроби: а) 3/7 и 5/14; б) 3/18 и 7/12.Необходимо привести дроби к наименьшему общему знаменателю.Согласно основному...

Решение #2 (Учебник 2023)

Изображение Приведите к наименьшему общему знаменателю дроби: а) 3/7 и 5/14; б) 3/18 и 7/12.Необходимо привести дроби к наименьшему общему знаменателю.Согласно основному...

Рассмотрим вариант решения задания из учебника Виленкин, Жохов, Александрова 5 класс, Просвещение:
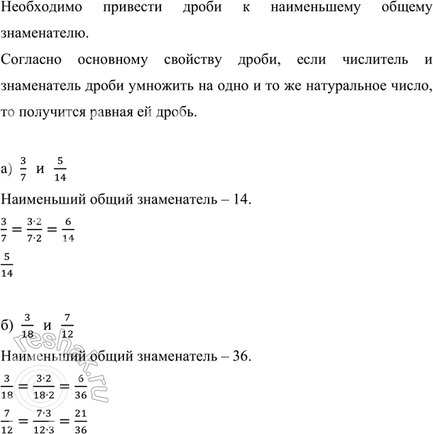
Приведите к наименьшему общему знаменателю дроби: а) 3/7 и 5/14; б) 3/18 и 7/12.

Необходимо привести дроби к наименьшему общему знаменателю.
Согласно основному свойству дроби, если числитель и знаменатель дроби умножить на одно и то же натуральное число, то получится равная ей дробь.

а) 3/7 и 5/14
Наименьший общий знаменатель – 14.
3/7=(3•2)/(7•2)=6/14
5/14

б) 3/18 и 7/12
Наименьший общий знаменатель – 36.
3/18=(3•2)/(18•2)=6/36
7/12=(7•3)/(12•3)=21/36

*Цитирирование задания со ссылкой на учебник производится исключительно в учебных целях для лучшего понимания разбора решения задания.
*размещая тексты в комментариях ниже, вы автоматически соглашаетесь с пользовательским соглашением