🔥ГДЗ под запретом?

Упр.5.124 ГДЗ Виленкин Жохов 6 класс Часть 2, Просвещение (Математика)

Решение #1 (Учебник 2023)

Изображение Решите уравнение:а) -5 (-y + 9) = y + 10;   г) -7(4x + 2) - 3 = -17;б) m - 17 = (m + 4)(-9);   д) -4,8y + 7,2 = 3(2,4y + 4,8);в) 17 - 4(m + 11) = 43;    е) -5(0,6y...

Решение #2 (Учебник 2023)

Изображение Решите уравнение:а) -5 (-y + 9) = y + 10;   г) -7(4x + 2) - 3 = -17;б) m - 17 = (m + 4)(-9);   д) -4,8y + 7,2 = 3(2,4y + 4,8);в) 17 - 4(m + 11) = 43;    е) -5(0,6y...
Дополнительное изображение
Дополнительное изображение
Дополнительное изображение

Решение #3 (Учебник 2023)

Изображение Решите уравнение:а) -5 (-y + 9) = y + 10;   г) -7(4x + 2) - 3 = -17;б) m - 17 = (m + 4)(-9);   д) -4,8y + 7,2 = 3(2,4y + 4,8);в) 17 - 4(m + 11) = 43;    е) -5(0,6y...

Рассмотрим вариант решения задания из учебника Виленкин, Жохов, Чесноков 6 класс, Просвещение:
Решите уравнение:
а) -5 (-y + 9) = y + 10; г) -7(4x + 2) - 3 = -17;
б) m - 17 = (m + 4)(-9); д) -4,8y + 7,2 = 3(2,4y + 4,8);
в) 17 - 4(m + 11) = 43; е) -5(0,6y - 1,8) = -2y + 8,5.
Известно, что корни уравнения не изменяются, если какое-нибудь слагаемое перенести из одной части уравнения в другую, изменив при этом его знак, то есть при переносе слагаемого из левой части в правую или наоборот, необходимо поменять его знак на противоположный.
Для решений данных уравнений соберём в левой части уравнения все слагаемые, содержащие неизвестное, а в правой – не содержащие неизвестное, затем приведём подобные слагаемые, то есть сложим их коэффициенты и полученный результат умножим на общую буквенную часть.
При этом помним, что:
- для того, чтобы сложить два числа с разными знаками, необходимо найти модули слагаемых и из большего модуля вычесть меньший; перед полученным числом поставить знак слагаемого с большим модулем.
- для того, чтобы сложить два отрицательных числа, необходимо найти и сложить модули слагаемых; перед полученным числом поставить знак «-».
- для того, чтобы найти частное двух отрицательных чисел, необходимо разделить модуль делимого на модуль делителя.
- для того, чтобы найти частное двух чисел с разными знаками, необходимо разделить модуль делимого на модуль делителя и поставить перед полученным числом знак «-».
- для того, чтобы перемножить две десятичные дроби, необходимо умножить их как натуральные числа, не обращая внимание на запятые и в полученном произведении отделить запятой справа столько цифр, сколько их стоит после запятых в обоих множителях вместе.
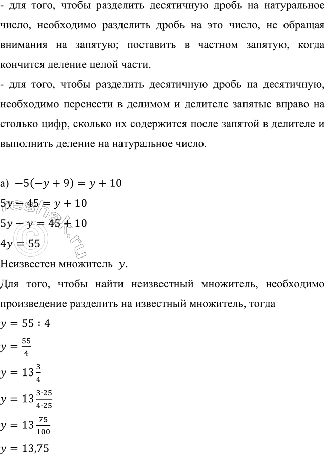
- для того, чтобы разделить десятичную дробь на натуральное число, необходимо разделить дробь на это число, не обращая внимания на запятую; поставить в частном запятую, когда кончится деление целой части.
- для того, чтобы разделить десятичную дробь на десятичную, необходимо перенести в делимом и делителе запятые вправо на столько цифр, сколько их содержится после запятой в делителе и выполнить деление на натуральное число.
а) -5(-y+9)=y+10
5y-45=y+10
5y-y=45+10
4y=55
Неизвестен множитель y.
Для того, чтобы найти неизвестный множитель, необходимо произведение разделить на известный множитель, тогда
y=55:4
y=55/4
y=13 3/4
y=13 (3•25)/(4•25)
y=13 75/100
y=13,75
б) m-17=(m+4)(-9)
m-17=-9m-36
m+9m=17-36
10m=-(36-17)
10m=-19
Неизвестен множитель m.
Для того, чтобы найти неизвестный множитель, необходимо произведение разделить на известный множитель, тогда
m=-19:10
m=-1,9
в) 17-4(m+11)=43
17-4m-44=43
-4m=44+43-17
-4m=87-17
-4m=70
Неизвестен множитель m.
Для того, чтобы найти неизвестный множитель, необходимо произведение разделить на известный множитель, тогда
m=70:(-4)
m=-17,5
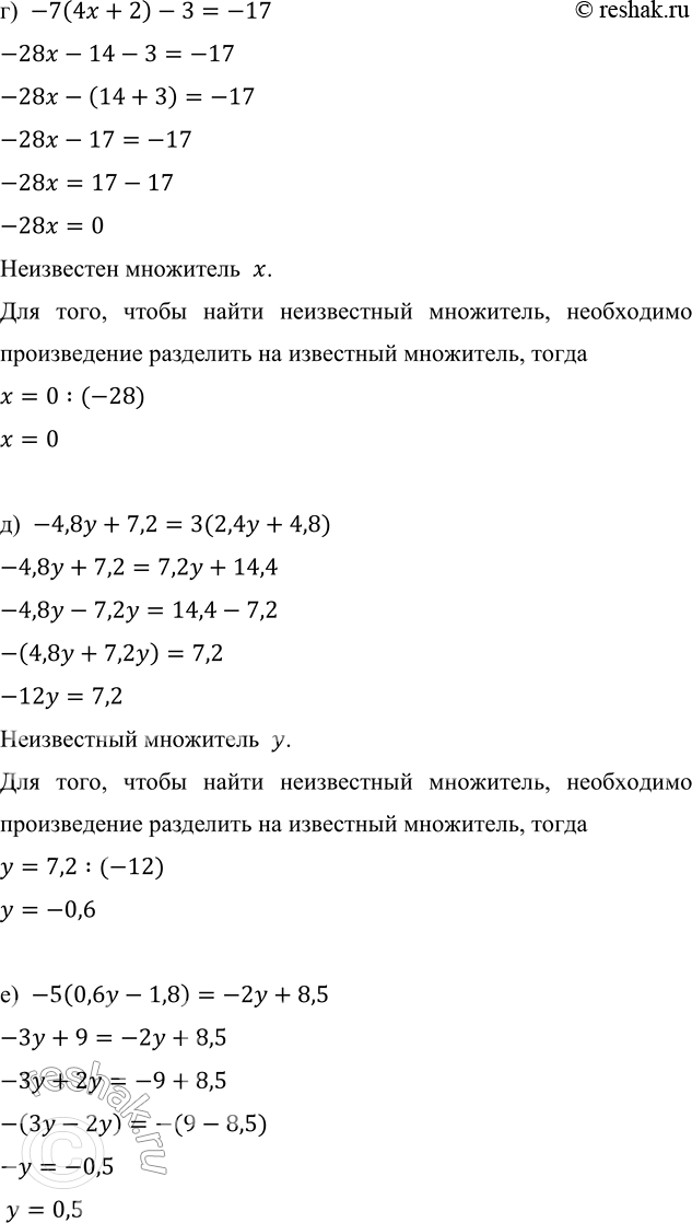
г) -7(4x+2)-3=-17
-28x-14-3=-17
-28x-(14+3)=-17
-28x-17=-17
-28x=17-17
-28x=0
Неизвестен множитель x.
Для того, чтобы найти неизвестный множитель, необходимо произведение разделить на известный множитель, тогда
x=0:(-28)
x=0
д) -4,8y+7,2=3(2,4y+4,8)
-4,8y+7,2=7,2y+14,4
-4,8y-7,2y=14,4-7,2
-(4,8y+7,2y)=7,2
-12y=7,2
Неизвестный множитель y.
Для того, чтобы найти неизвестный множитель, необходимо произведение разделить на известный множитель, тогда
y=7,2:(-12)
y=-0,6
е) -5(0,6y-1,8)=-2y+8,5
-3y+9=-2y+8,5
-3y+2y=-9+8,5
-(3y-2y)=-(9-8,5)
-y=-0,5
y=0,5

*Цитирирование задания со ссылкой на учебник производится исключительно в учебных целях для лучшего понимания разбора решения задания.
*К сожалению, временные проблемы с публикацией комментариев с мобильных устройств.