Задание ЕГЭ 2 Параграф 47 ГДЗ Мякишев 10 класс (Физика)
Решение #1

Рассмотрим вариант решения задания из учебника Мякишев, Буховцев 10 класс, Просвещение:
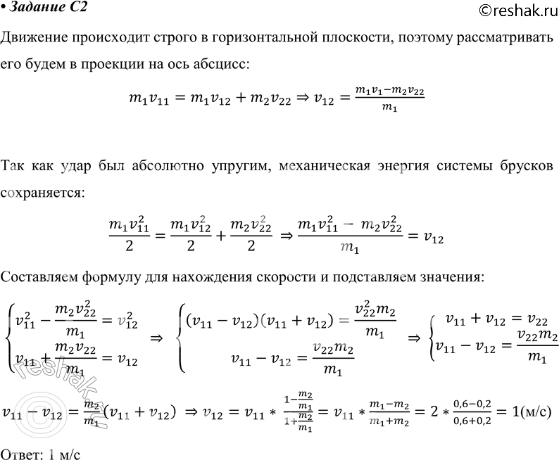
C2. Брусок массой m1 = 600 г, движущийся со скоростью 2 м/с, сталкивается с неподвижным бруском массой m2 = 200 г. Какой будет скорость первого бруска после столкновения? Удар считайте центральным и абсолютно упругим.
Похожие решебники
Популярные решебники 10 класс Все решебники
*К сожалению, временные проблемы с публикацией комментариев с мобильных устройств.