Задание 4 Параграф 47 ГДЗ Мякишев 10 класс (Физика)
Решение #1

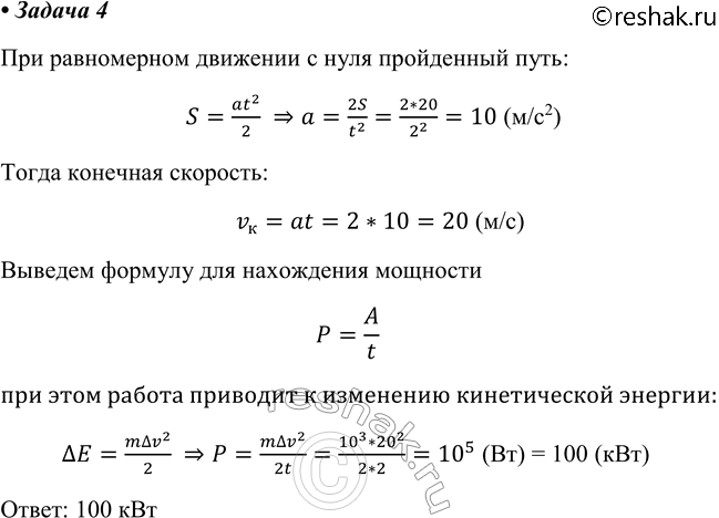
Рассмотрим вариант решения задания из учебника Мякишев, Буховцев 10 класс, Просвещение:
4. Автомобиль, имеющий массу 1 т, трогается с места и, двигаясь равноускоренно, проходит путь 20 м за время 2 с. Какую мощность при этом развивает двигатель автомобиля?
Похожие решебники
Популярные решебники 10 класс Все решебники
*К сожалению, временные проблемы с публикацией комментариев с мобильных устройств.