Задание ЕГЭ 3 Параграф 48 ГДЗ Мякишев 10 класс (Физика)
Решение #1

Рассмотрим вариант решения задания из учебника Мякишев, Буховцев 10 класс, Просвещение:
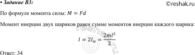
B3. Установите соответствие между физическими величинами и формулами, определяющими их. К каждой позиции первого столбца подберите нужную позицию второго и запишите в таблицу выбранные цифры под соответствующими буквами.
Физическая величина
А) Момент силы
Б) Момент инерции двух одинаковых маленьких шариков, закреплённых на концах невесомого стержня длиной l, относительно оси, проходящей через центр стержня
Формула
1) ml2
2) Fr
3) Fd
4) ml2/2
Похожие решебники
Популярные решебники 10 класс Все решебники
*К сожалению, временные проблемы с публикацией комментариев с мобильных устройств.