Задание 2 Параграф 48 ГДЗ Мякишев 10 класс (Физика)
Решение #1

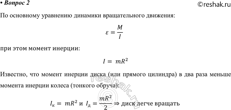
Рассмотрим вариант решения задания из учебника Мякишев, Буховцев 10 класс, Просвещение:
2. Какое тело сложнее заставить вращаться — диск или колесо? Массы и радиусы диска и колеса одинаковы.
Похожие решебники
Популярные решебники 10 класс Все решебники
*К сожалению, временные проблемы с публикацией комментариев с мобильных устройств.