Задание 3 Параграф 47 ГДЗ Мякишев 10 класс (Физика)
Решение #1
Решение #2

Рассмотрим вариант решения задания из учебника Мякишев, Буховцев 10 класс, Просвещение:
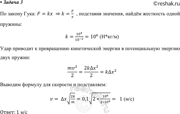
3. С какой скоростью двигался вагон массой 20 000 кг по горизонтальному пути, если при ударе о преграду каждая пружина буфера сжалась на 10 см? Известно, что для сжатия пружины буфера на 1 см требуется сила 10 000 Н. Вагон имеет два буфера.
Похожие решебники
Популярные решебники 10 класс Все решебники
*К сожалению, временные проблемы с публикацией комментариев с мобильных устройств.