Упр.44.1 Часть 2 ГДЗ Мордкович Семенов 7 класс (Алгебра)
Решение #1 (Учебник 2025)

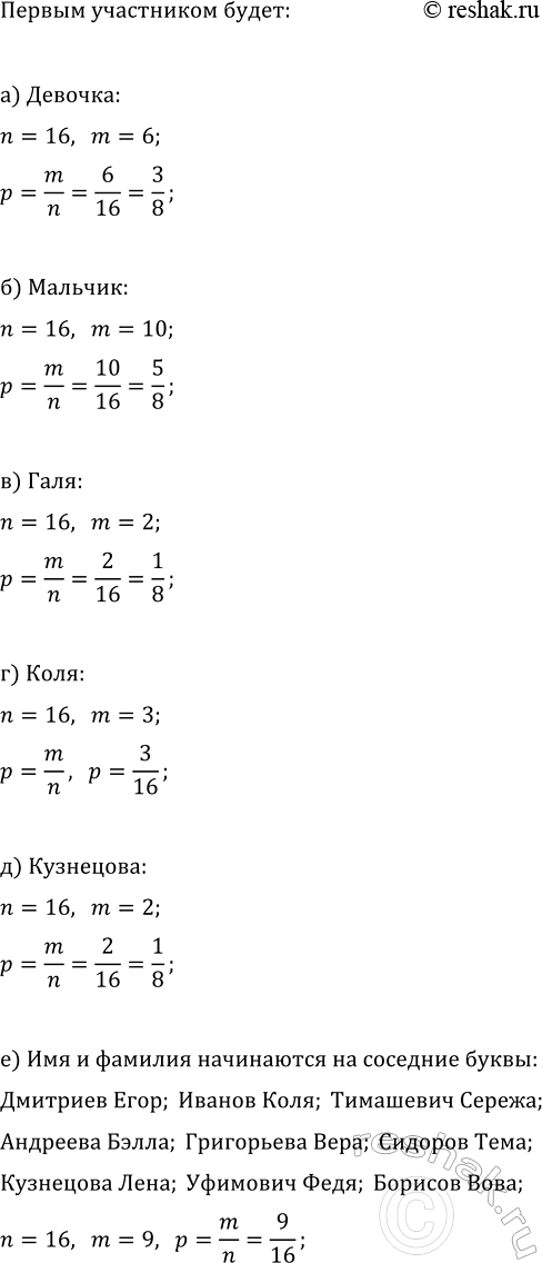
Рассмотрим вариант решения задания из учебника Мордкович, Семенов, Александрова 7 класс, Бином:
Ниже представлен список семиклассников — участников конкурса.
(Ахметшин Азиз, Весник Маша, Иванов Коля, Сидоров Тёма, Андреева Бэлла, Григорьева Вера, Каримов Руслан, Тимашевич Серёжа, Бегунова Галя, Дмитриев Егор, Кузнецова Лена, Уфимович Федя, Борисов Вова, Жолтовский Коля, Кузнецова Галя, Яковлев Коля)
Порядок прохождения конкурса определяют по жребию. Какова вероятность того, что первым (первой) в конкурсе будет участвовать:
а) девочка;
б) мальчик;
в) Галя;
г) Коля;
д) Кузнецова;
е) ученик или ученица, у которого (у которой) фамилия и неполное имя начинаются на соседние буквы алфавита?
Похожие решебники
Популярные решебники 7 класс Все решебники
*К сожалению, временные проблемы с публикацией комментариев с мобильных устройств.