Упр.44.6 Часть 2 ГДЗ Мордкович Семенов 7 класс (Алгебра)
Решение #1 (Учебник 2025)

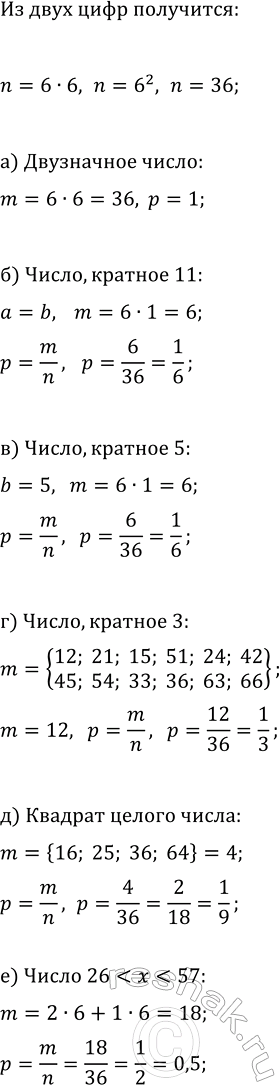
Рассмотрим вариант решения задания из учебника Мордкович, Семенов, Александрова 7 класс, Бином:
Игральный кубик бросают дважды. Результаты поочередно передают на принтер из упражнения 44.5. Какова вероятность того, что будет напечатано (напечатан):
а) двузначное число; г) число, кратное 3;
б) число, кратное 11; д) квадрат целого числа;
в) число, кратное 5; е) число из промежутка (26; 57)?
Похожие решебники
Популярные решебники 7 класс Все решебники
*К сожалению, временные проблемы с публикацией комментариев с мобильных устройств.