Упр.44.5 Часть 2 ГДЗ Мордкович Семенов 7 класс (Алгебра)
Решение #1 (Учебник 2025)

Рассмотрим вариант решения задания из учебника Мордкович, Семенов, Александрова 7 класс, Бином:
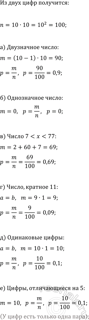
Принтер печатает сначала одну цифру от 0 до 9, а затем справа от неё без пробелов ещё цифру от 0 до 9. Выбор цифр случаен. Какова вероятность того, что будет напечатано (напечатаны):
а) двузначное число;
б) однозначное число;
в) двузначное число из интервала (7; 77);
г) число, кратное 11;
д) две одинаковые цифры;
е) две цифры, различающиеся на 5?
Похожие решебники
Популярные решебники 7 класс Все решебники
*К сожалению, временные проблемы с публикацией комментариев с мобильных устройств.