Упр.42.25 ГДЗ Мерзляк 10 класс Углубленный уровень (Алгебра)
Решение #1

Рассмотрим вариант решения задания из учебника Мерзляк, Номировский, Поляков 10 класс, Просвещение:
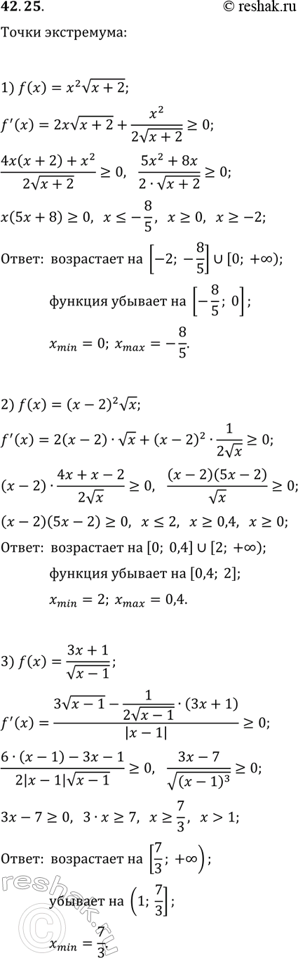
42.25. Найдите промежутки возрастания и убывания и точки экстремума функции:
1) f(x)=x^2 v(x+2); 2) f(x)=(x-2)^2 vx; 3) f(x)=(3x+1)/v(x-1).
Похожие решебники
Популярные решебники 10 класс Все решебники
*размещая тексты в комментариях ниже, вы автоматически соглашаетесь с пользовательским соглашением