Упр.42.24 ГДЗ Мерзляк 10 класс Углубленный уровень (Алгебра)
Решение #1

Рассмотрим вариант решения задания из учебника Мерзляк, Номировский, Поляков 10 класс, Просвещение:
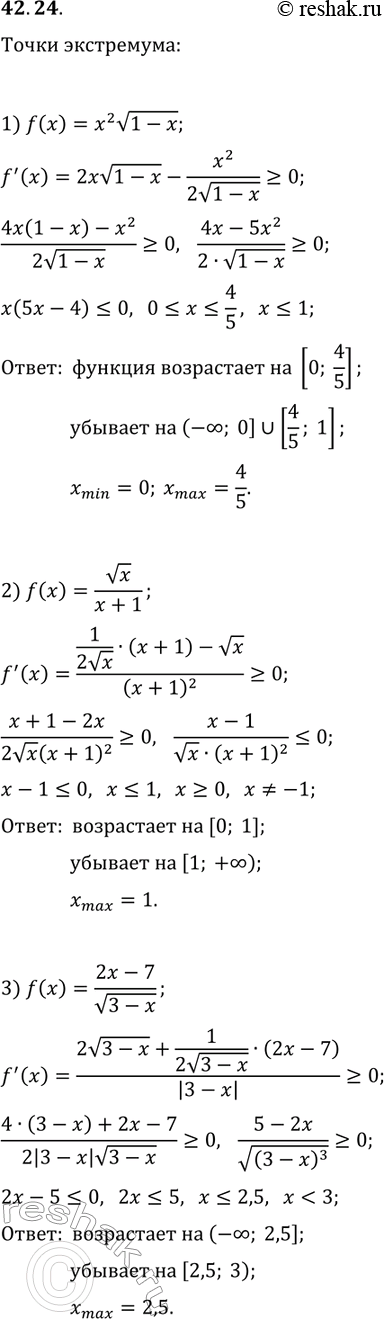
42.24. Найдите промежутки возрастания и убывания и точки экстремума функции:
1) f(x)=x^2 v(1-x); 2) f(x)=vx/(x+1); 3) f(x)=(2x-7)/v(3-x).
Похожие решебники
Популярные решебники 10 класс Все решебники
*размещая тексты в комментариях ниже, вы автоматически соглашаетесь с пользовательским соглашением