Упр.42.15 ГДЗ Мерзляк 10 класс Углубленный уровень (Алгебра)
Решение #1

Рассмотрим вариант решения задания из учебника Мерзляк, Номировский, Поляков 10 класс, Просвещение:
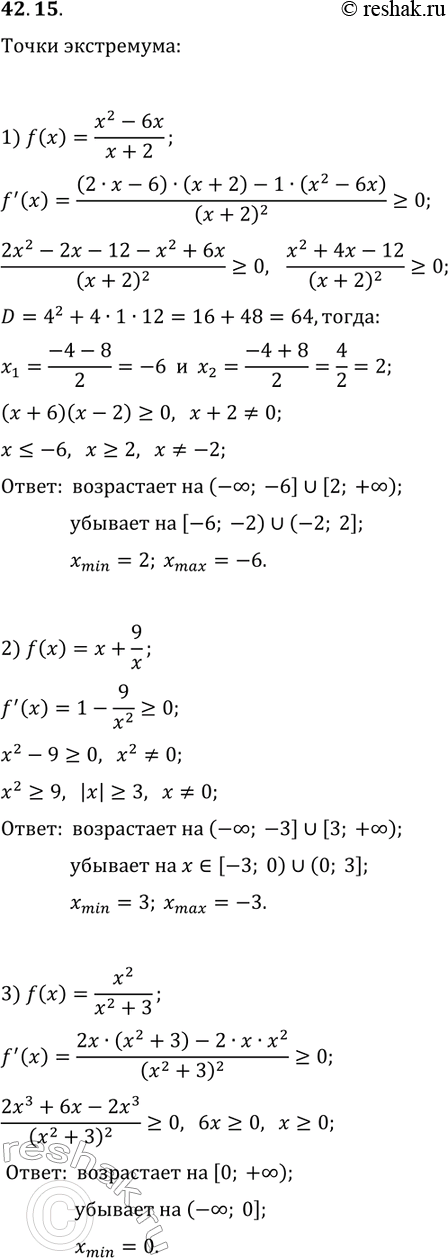
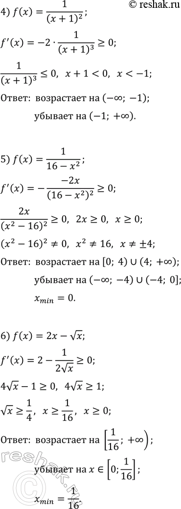
42.15. Найдите промежутки возрастания и убывания и точки экстремума функции:
1) f(x)=(x^2-6x)/(x+2); 3) f(x)=x^2/(x^2+3); 5) f(x)=1/(16-x^2);
2) f(x)=x+9/x; 4) f(x)=1/(x+1)^2; 6) f(x)=2x-vx.
Похожие решебники
Популярные решебники 10 класс Все решебники
*размещая тексты в комментариях ниже, вы автоматически соглашаетесь с пользовательским соглашением